最新动态: 蜀山新服抢码 趣味数据曝光 | 皇室宝库玩法曝光 | 经典师徒系统介绍 | 九大铭文推荐 | 玩家最期待《传奇永恒》
游戏介绍: 传奇永恒投稿QQ:315480581 | 游戏背景 | 创建角色 | 游戏界面 | 基本操作 | 游戏辅助系统 | 角色属性系统
玛法感恩节 携手享好礼!
活动一、感恩蛋糕 经验回馈!
传奇永恒,感恩有你。活动期间比奇、盟重安全区内将摆放巨型感恩蛋糕供玩家采集,大量经验奖励回馈勇士。
活动时间:11月28日-12月2日,每天12:00、19:00
活动区服:全区全服
参与等级:玩家等级≥30级
活动NPC:感恩蛋糕(比奇省627,479;盟重省390,553)
活动奖励:如意果、角色经验
活动详情:
活动期间比奇、盟重安全区内将摆放巨型感恩蛋糕供玩家采集,共可采集1000次,每次采集可获得“修为丹*1”,更有机会获得珍贵道具——“如意果”。
活动规则:
1、活动开启前将有系统公告,每个时段比奇省和盟重省各出现1个巨型感恩蛋糕,每个巨型蛋糕可采集次数为1000次,采集完后蛋糕消失。
2、感恩蛋糕存在时间为10分钟,逾时感恩蛋糕消失。
3、每个玩家每天采集蛋糕上限300次,当天24:00重置。
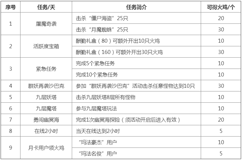
活动二、集“火鸡” 兑好礼!
喜迎“感恩节”,集“火鸡”系列任务上线,低难度,更超值!玩家每天只需完成喜欢的任务即可获得大量“火鸡”道具,火鸡可用于兑换各种实用道具。感恩玛法勇士相扶不弃!
活动时间:11月28日12:00:00-12月2日23:59:59
活动区服:全区全服
参与等级:玩家等级≥30级
活动奖励:回城石、随机石、诱惑圣水、祝福油、各类红包、经验丹、觉醒道具、龙卫道具
活动NPC:恩先生(盟重390,562;比奇627,486)
任务详情:
● 全区全服(除【创世】)

● 六区【创世】

注:
1、以上系列任务均为每日任务,每天23:59:59重置。
2、所有任务每天只可完成1次。
3、火鸡为绑定道具,不可交易。
“火鸡”兑换奖励详情:
● 全区全服(除【创世】)

● 六区【创世】

注:
1、可兑换道具均为绑定。
2、可兑换道具数量有上限,达到上限后当天无法继续兑换(“追风之魂”活动期间限制兑换1个)。
3、3种红包可开出道具也为绑定道具:
铭文红包:必可获得“本职业铭文石*3”,并有概率获得“祝福油*1、修为丹*20、冥想丹*1、神圣石碎片*1、龙卫残卷*2”中其中一种。
经验红包:必可获得“冥想丹*1”,并有概率获得“祝福油*1、修为丹*20、本职业铭文石*3、神圣石碎片*1、龙卫残卷*2”中其中一种。
龙卫红包:必可获得“龙卫残卷*2”,并有概率获得“冥想丹*1、祝福油*1、修为丹*20、本职业铭文石*3、神圣石碎片*1、”中其中一种。
活动三、感恩节 逐妖沙巴克!
感恩节,群魔再袭沙巴克;不停歇,玛法勇士竞逐妖!
活动期间,会有大量妖兽出现在沙巴克,试图攻占沙城。沙巴克皇城危在旦夕,恳请勇士放下私怨携手相助!
活动时间: 11月28日-12月2日,每天20:00和20:15刷新
活动区服:全区全服
参与等级:玩家等级≥30级
活动奖励:冥想丹(绑定)、修为丹、祝福油、铭文石、强效战神油、高级装备、技能书
活动内容:
活动期间,妖兽大军(普通/精英/Boss)会依次出现在沙巴克地图,并延特定路线向皇城进发(起点:沙巴克590,350和590,570附近;终点:沙巴克440,460附近)。玩家需沿途击杀,以防妖兽大军攻入皇城!(温馨提示:每个妖兽被击杀都会掉落宝箱哦!)
1、每天会有两拨妖兽大军(普通/精英/Boss)突袭沙城,刷新时间为分别为20:00和20:15。
2、妖兽和Boss被击杀后会掉落不同品级的护城宝箱,其中妖兽会掉落“护城宝箱(祖玛/赤月/魔龙/精英)*1”, Boss会掉落“护城宝箱(首领)*5”;
3、护城宝箱必可开出若干修为丹(内含10000经验),并有概率开出冥想丹、祝福油、强效战神油、铭文石等稀有道具,宝箱品级越高开出稀有道具概率越高;其中“护城宝箱(首领)”必可开出全部稀有道具。
4、“护城宝箱”无归属,所有玩家均可拾取。每个玩家可开启5种“护城宝箱”数量上限合计1000个,请玩家择优开启,以免造成损失;多余宝箱玩家可丢弃(活动期间,建议玩家择优拾取,择优开启)。
5、Boss除必掉5个最高品级宝箱外 ,还会掉落高级装备&技能书(有归属):
● 全区全服(除【创世】):每天两只Boss随机掉落,分别必掉魔龙首饰*1
● 六区【创世】:每天的两只Boss随机掉落,一只必掉赤月首饰*1,另一只必掉35级技能书*1
6、护城宝箱为无归属道具,所有玩家可自由拾取(宝箱拾取后绑定);除经验丹、冥想丹为绑定外,其他宝箱开出道具均为不绑定。
7、BOSS爆落装备及技能书为有归属道具。
活动规则:
1、妖兽于沙巴克皇城外刷新,请玩家留意游戏公告。
2、如行进途中妖兽/Boss未被击杀,到达终点后自动死亡。